Designing Learning Across Strategy, Culture, and Practice

I'm Jordan, an instructional designer and learning strategist with experience across government, higher education, and community contexts. I translate complex content into clear, learner centered experiences, combining evidence based design with a background in media and storytelling.

Resume

I am an instructional designer and learning experience strategist with experience across government, higher education, and community organizations. My work spans eLearning development, curriculum design, training strategy, and learning evaluation, grounded in frameworks like ADDIE, backward design, and adult learning principles.My background in documentary film, audio production, and facilitation informs how I think about learner attention, narrative structure, and content that connects to real-world practice. That foundation, combined with experience designing for large-scale government rollouts and community-centered programs, gives me range across institutional and non-traditional learning contexts.This resume highlights my instructional design and learning and development work, including earlier experience in media production and community programs that continue to shape how I approach design problems today.


About Me

CultureConTech

Culture + Con(with) + Technology

Culture Con Tech reflects my belief that culture and technology move together, each shaping how we learn, connect, and experience the world. That mindset shows up in how I design learning, work with others, and navigate everyday life with intention.

What I do

I design learning experiences that help people make sense of complex information, build practical skills, and apply what they learn in real contexts. My work spans eLearning development, curriculum design, training strategy, and learning evaluation, grounded in frameworks like ADDIE, backward design, and adult learning principles.

What Makes My Work Different

Most of my projects sit at the intersection of institutional complexity and human experience. I've designed compliance training for 9,000+ state employees, built evaluation systems that shift organizations from satisfaction surveys to outcome-based feedback, and created community learning experiences that meet people where they are.My background in documentary film, audio production, and facilitation shapes how I think about learner attention, narrative structure, and what makes content actually land.

How I Work

I approach every project at three levels: the individual learner, the team or program, and the broader organizational context. That systems-level thinking helps me ask better questions, make stronger design decisions, and build learning that serves more than one goal at a time.

Tools & Craft

Articulate Storyline and Rise · Adobe Creative Cloud · Blackboard Ultra and Canvas LMS · Figma, Miro, Canva · Notion and lightweight planning tools

Portfolio

Each project is part of an ongoing collection. These examples show how I approach learning design through clarity, experience, and real-world use.


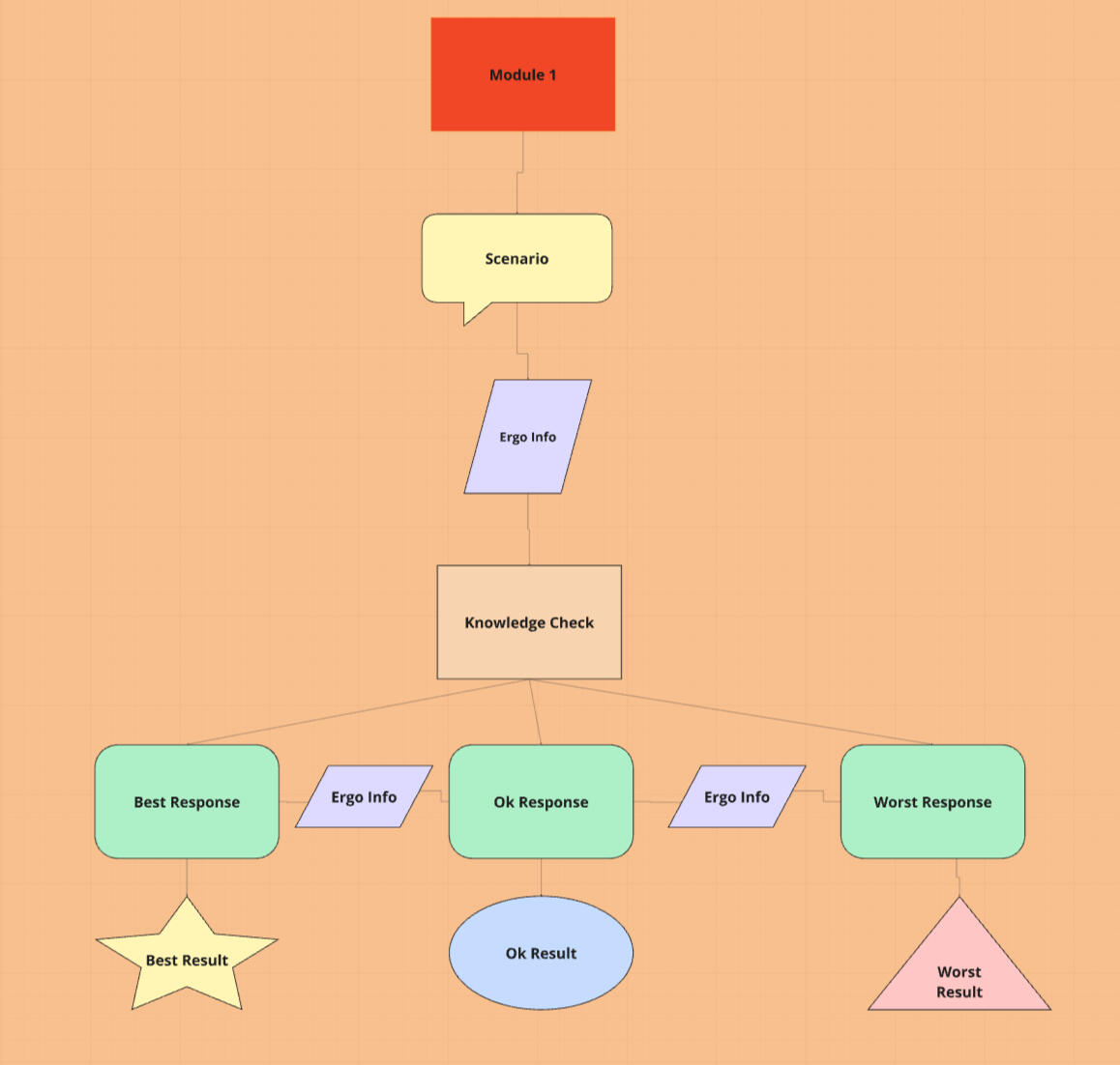
Ergonomics Training
A scenario-based course that helps ergonomics practitioners support employees in both remote and in‑office setups.
View project


Data, Redefined
This project strengthened our evaluation system by updating survey tools and questions, giving us more flexible data and clearer insights to improve courses.
View project


Wildfire Smoke Awareness
This training gives employees straightforward steps to stay safe during wildfire smoke events, reinforcing the need for accessible learning in real-world emergencies.
View project


Gen Ai video
This project explored improving course evaluations by aligning feedback questions with learning objectives and identifying better tools for collecting and analyzing learner feedback.
View project


Media + Community Work

Much of my work lives at the intersection of media, culture, and learning. I have produced documentary media, led youth storytelling programs, and developed remix-based research workshops that help people explore the ideas already present in music, film, and everyday culture.From facilitating community film discussions to presenting at learning and media conferences, my work focuses on creating spaces where storytelling becomes a tool for reflection, connection, and new ways of seeing the world. View projects

Ergonomics Training

The Challenge
Employees were experiencing increasing discomfort due to workstation setups, remote work environments, and extended computer use. While ergonomic guidelines existed, staff lacked practical knowledge on how to identify risks or adjust their workspaces. The goal was to create scalable training that translated technical guidance into practical workplace decisions.

What I Did

Design Approach

This course was built around scenario-based learning, placing learners in the role of a Single Point of Contact responsible for making real ergonomic decisions. That structure draws on constructivist learning theory, giving learners an active role in building knowledge through realistic problem-solving rather than passive content consumption.Content was organized using backward design, starting with the end goal of confident, independent decision-making, then building the scenario structure and supporting content around that outcome. Modules were kept short and focused to support cognitive load management, reducing overwhelm while keeping learners engaged.Characters and scenarios were grounded in real employee experiences across home and office environments, applying situated learning principles to make the content immediately relevant and transferable.

Tools and Decisions

Built in Articulate Storyline to support branching scenario logic and interactive decision points. The branching structure allowed learners to see the direct consequences of their choices, reinforcing learning through natural feedback loops rather than traditional quiz formats.

Impact

Created a scalable training resource deployed across remote and in-office contexts. Designated ergonomic contacts reported increased confidence in identifying and addressing workstation issues. Provided practical strategies employees could apply immediately without supervisor intervention.

What I Would Do Differently

In future iterations I would expand the branching scenarios and add interactive workstation simulations to deepen hands-on practice. I would also build in a post-training application check to measure behavior change beyond course completion.

Personal Motivation

My interest in ergonomics comes from my own experiences with meditation, yoga, snowboarding, and music. These activities helped me notice how posture and repeated movements affect the body. After working in an office, I also saw how poor ergonomic habits can impact comfort and health. That experience motivated me to create practical training that helps people work in a healthier, more sustainable way.

Skills Demonstrated
Instructional design · Scenario-based learning · Constructivist and situated learning theory · Backward design · Cognitive load management · Articulate Storyline · Learner-centered design · Stakeholder collaboration

Wildfire Smoke Awareness

The Challenge
California wildfires increasingly impact air quality across the state, placing DMV field employees and customers at risk. Managers needed clear guidance on how to interpret Air Quality Index data, follow Cal/OSHA wildfire smoke regulations, and communicate safety measures to their teams in real time.
Existing information was policy heavy, scattered across documents, and difficult to apply during active wildfire conditions. The goal was to translate complex safety regulations into practical actions managers could take immediately to protect employees.

Design Approach

This project required translating dense regulatory content into clear, actionable guidance without losing accuracy or compliance requirements. The design process started with a content audit across Cal/OSHA documentation to identify the core decision points managers actually needed, then organized that information around AQI threshold levels rather than policy structure.That approach draws on performance-based instructional design, prioritizing what learners need to do over what they need to know. Rather than presenting policy as policy, the training reframed each regulation as a workplace decision: at this AQI level, here is what you do next.Modules were kept short and scenario-driven, applying adult learning principles that recognize managers are time-pressed and need training they can use immediately, not information they have to decode later. Plain language standards were applied throughout to ensure accessibility across literacy levels and high-stress conditions.Job aids and quick reference tools were built alongside the course to support performance at the moment of need, extending the learning beyond the training environment.

Impact

Provided managers with clear, immediate steps to protect staff during wildfire smoke events. Simplified regulatory guidance into actionable workplace procedures that did not require prior policy knowledge to apply. Supported a culture of safety by helping leaders confidently communicate health risks and protective measures to their teams.

What I Would Do Differently

Future iterations would include interactive AQI simulations where managers practice decision-making based on changing air quality levels in real time. I would also add scenario-based practice specifically around communicating with employees during high-risk conditions, and build in a post-training field application check to measure whether managers applied the guidance during actual events.

Skills Demonstrated
IInstructional design · Performance-based design · Policy translation · Adult learning principles · Plain language writing · Job aid design · Articulate Rise · Canva · Workplace safety training · Scenario-based learning · Accessibility-focused design · Stakeholder collaboration

Gen Ai Video

The Challenge
Microsoft Copilot Chat rolled out to 9,000+ DMV employees with no prior AI experience across the organization. Staff needed immediate training on state AI policies, including Executive Order N-12-23 and SIMM 150, without risking misuse of confidential data or compliance violations. The constraint was making complex, evolving policy engaging and immediately actionable for a large, diverse workforce.

Design Approach

This project required balancing two competing demands: policy accuracy and learner engagement. A straight policy walkthrough would lose most of the audience before the key compliance points landed. So the design prioritized clarity and curiosity first, using a short video format to introduce AI concepts in plain, approachable language before connecting them to specific policy requirements.The approach draws on cognitive load theory, chunking complex policy information into digestible segments and sequencing content from familiar to unfamiliar. Rather than leading with regulation, the training opened with what AI tools can actually do for employees in their everyday work, then built toward responsible use guidelines from that foundation.

Motivational design principles informed the tone throughout, positioning AI as a practical productivity tool rather than a compliance risk, which reduced defensive learner posture and increased receptiveness to the policy content that followed.
The full production lifecycle was managed end to end, including script writing, narration, SRT captions, and an accessible transcript, ensuring the training met accessibility standards across the organization.

Tools and Decisions

Produced in FlexClip for its balance of speed and visual flexibility, which suited the tight turnaround required for an organization-wide rollout. Captions and transcripts were built to WCAG accessibility standards to ensure compliance across the full workforce.

Impact:

Enabled 9,000+ employees to use AI tools safely and compliantly from day one of rollout. Translated ambiguous state policy into clear, immediately applicable guidance. Stakeholders welcomed the approach, citing the tone as a key factor in reducing employee resistance to the new technology.

What I Would Do Differently

Future iterations would include scenario-based practice where employees apply responsible AI use principles to realistic work situations. I would also build in a short knowledge check tied directly to the compliance requirements to create a documented training record for the organization.

Skills Demonstrated
Instructional design • Script writing • Video production • Policy translation • Stakeholder collaboration • Accessibility compliance • Content restructuring • Learner-centered design

Data, Redefined

The Challenge
Course evaluations existed but feedback was inconsistent and difficult to analyze across courses. Surveys were often too generic, which limited the ability to understand whether learners actually gained the intended skills or where specific courses needed improvement. The organization needed an evaluation system that could scale, produce comparable data, and drive real course improvement decisions.

Design Approach

This project applied the Kirkpatrick Model as the core evaluation framework, specifically focusing on Level 2 (Learning) and Level 3 (Behavior) to shift evaluations from general satisfaction measurement toward evidence of actual skill gain and on-the-job application.

The approach centered on developing a scalable question bank organized around learning objectives rather than course topics. Questions were written using behavior-based language, asking learners what they can do differently after training rather than how they felt about it. This distinction is grounded in evidence-centered design, ensuring that every survey item connects directly to a measurable learning outcome.Standardizing question structure also made data easier to analyze across courses, turning a fragmented feedback process into a repeatable system that teams could use to identify patterns and make informed improvement decisions.

Before: Raw, unstructured data

After: Organized and structured (created by me)

Tools and Decisions

Developed the question bank and survey framework using SurveyMonkey and Blackboard, chosen for their compatibility with existing DMV systems and ability to generate exportable data for analysis. Survey results were organized and visualized in a structured format to make insights accessible to stakeholders who needed to act on the data quickly.

Without targeted, clear, behavior‑based questions

With targeted, clear, behavior‑based questions

Results from updated survey

Impact

Piloted the evaluation with 20 learners, generating actionable feedback on course clarity and skill application. Shifted course evaluations across the organization from general satisfaction surveys to outcome-based feedback. Established a repeatable framework that scales across multiple training courses to support continuous improvement decisions.

What I Would Do Differently

This project showed me that evaluation systems need structure and flexibility at the same time. Going forward I would build dashboards or automated reports so stakeholders can access and use insights more easily, and I would strengthen the connection between survey data and course revision decisions to close the feedback loop more explicitly.

Skills Demonstrated
Instructional design · Learning evaluation strategy · Kirkpatrick Model application · Evidence-centered design · Survey design · Behavior-based question writing · Data-informed course improvement · Blackboard Ultra · SurveyMonkey · Stakeholder collaboration

Media and Community

Community organizations, youth programs, and learning spaces often lack access to structured learning experiences that reflect their culture, context, and lived experience. Traditional instructional design approaches don't always translate well into community settings where trust, relevance, and accessibility matter as much as content structure.

Design Approach
This body of work applies community-centered learning design, building experiences that meet people where they are and use culture as a learning tool rather than a backdrop. Projects draw on media literacy frameworks, participatory learning principles, and facilitation theory to create spaces where people engage actively rather than receive passively.
Each project was designed with a clear learning intention, whether building critical media literacy, developing youth storytelling skills, or creating community dialogue around shared cultural experiences. That intentionality connects this work directly to the same instructional design principles applied in formal organizational settings.

Life is Short Film Series
A community film screening series designed to create structured space for dialogue around complex personal and social themes. Applied facilitation frameworks to guide post-screening discussion, turning passive viewing into active meaning-making. Demonstrates design thinking applied outside traditional learning environments.

Digging Deep: Remixing Research
A microlearning experience helping participants analyze art, culture, and everyday media as research artifacts. Built around media literacy frameworks and constructivist learning principles, this project shows how learning design can use culturally relevant content to build critical thinking skills in non-traditional contexts.

Media Literacy Workshops & Lectures
Developed and delivered workshops introducing participants to the cultural, historical, and social contexts behind film and media. Drew on critical pedagogy and discussion-based facilitation to help participants analyze how media shapes identity, culture, and storytelling.

Documentary & International Film Work
Produced documentary projects across communities in the United States and abroad in roles including sound recording and post audio mixing. This work deepened cross-cultural communication skills, collaborative production experience, and an understanding of how storytelling shapes perspective and identity.

Youth Media Programs
Designed and facilitated programs teaching filmmaking, audio production, and digital storytelling to young people. Applied youth development frameworks alongside instructional design principles to build creative confidence, technical skills, and critical media literacy in learners who are often underserved by traditional education systems.